After reading the thread about that fellas car being stolen i started to think about what could be done to stop that happening to me so naturally first i googled immobilizers and found this- http://autospeed.drive.com.au/A_107975/cms/article.html
i found the schematic hard to follow and ended up drawing it my self and made a couple of changes along the way. I just installed it on my jeep on sunday and am very happy with it, i may just install one on my MS3 also with some more changes.
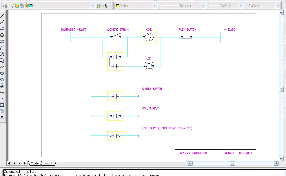
Heres what i used.
1 4PDT industrial 12VDC relay with manual activation lever (valet mode)
1 red LED (optional
1 home security style magnetic switch
1 NC push button switch
1 magnet.
Total cost about $40.
basically all you do is use the relay to interrupt the cars vital circuits such as clutch switch, fuel pump relay, coil supply, ecu etc. The relay is energized by swiping the magnet across the hidden magnetic switch, you use a set of contacts to latch the coil in and BAM your done. The push button activates the immobilizer (break supply to the coil). I chose to break 2 circuits but obviously dont want to say exactly which ones for all to see.
The result is even with the key you can not start the jeep and i dont think anyone would even think about a hidden "sensor" that must be scanned to start the car. My hat is off to whoever conceived this brilliantly simple idea.
At first i tried to wire it up a circuit that was only energized when the ignition is on which would mean the switch isnt needed as it would automatically reset itself when the key is removed. This doesnt work because when to actually start the car you loose those circuits until you release the key and it springs back to the running position- damb the bad luck.
I put the magnet in my key ring- see pic. i also drew up an easy to read schematic for anyone who is interested.
i found the schematic hard to follow and ended up drawing it my self and made a couple of changes along the way. I just installed it on my jeep on sunday and am very happy with it, i may just install one on my MS3 also with some more changes.
Heres what i used.
1 4PDT industrial 12VDC relay with manual activation lever (valet mode)
1 red LED (optional
1 home security style magnetic switch
1 NC push button switch
1 magnet.
Total cost about $40.
basically all you do is use the relay to interrupt the cars vital circuits such as clutch switch, fuel pump relay, coil supply, ecu etc. The relay is energized by swiping the magnet across the hidden magnetic switch, you use a set of contacts to latch the coil in and BAM your done. The push button activates the immobilizer (break supply to the coil). I chose to break 2 circuits but obviously dont want to say exactly which ones for all to see.
The result is even with the key you can not start the jeep and i dont think anyone would even think about a hidden "sensor" that must be scanned to start the car. My hat is off to whoever conceived this brilliantly simple idea.
At first i tried to wire it up a circuit that was only energized when the ignition is on which would mean the switch isnt needed as it would automatically reset itself when the key is removed. This doesnt work because when to actually start the car you loose those circuits until you release the key and it springs back to the running position- damb the bad luck.
I put the magnet in my key ring- see pic. i also drew up an easy to read schematic for anyone who is interested.
Attachments
Last edited: