Do have: 2021 Mazda6 GT, poor memory and/or inattention.
(I think same type of lifting mechanism used for Mazda 3, CX5)
Wish: Do not think about anything.
Disassembly is not a problem. All you need is a PH2 screwdriver. Open glasses container in the overhead console. Undo 2 screws underneath. Attention on the inner side of the console rest on special spacers; do not lose them. Pull the console down, the rear edge comes out by itself. Without flipping the console, take out two spacers from the bolt holes. The motor is integrated with the control circuit. It is held on by 2 bolts. Unscrew, remove, and disconnect the connector.
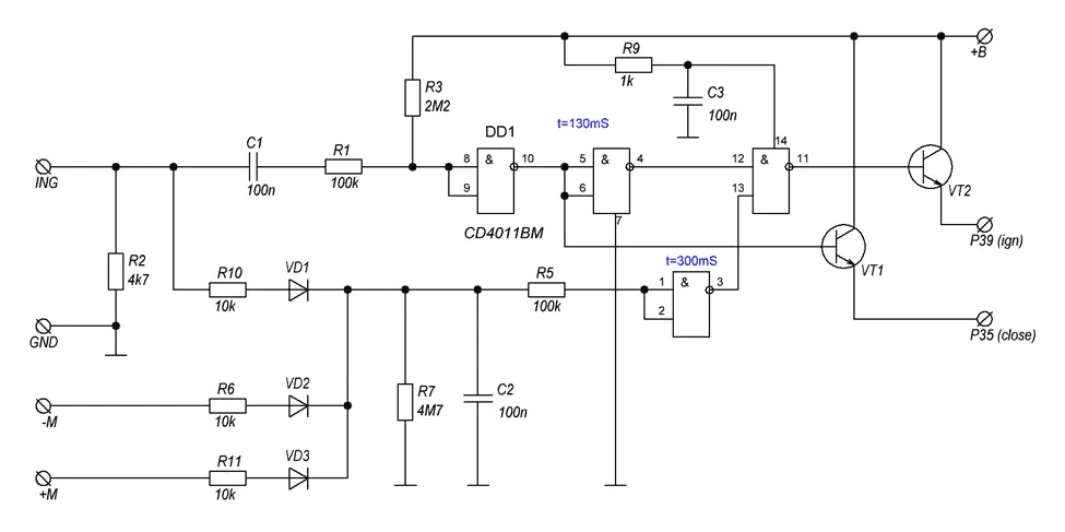
After having measured the voltages at the connector contacts and clapped the buttons, the following scheme was drawn: how to force the sunroof to close after the ignition is turned off.


It would be absolutely cool for the moonroof to close by pressing the door close button, but unfortunately for this, it would be necessary to pull an additional wire from the door lock actuators, and I was a little lazy.
The logic is this: After turning off the “ignition”, we continue to hold the power so that the unit thinks it is still there. At the same time, we simulate pressing the “close” button. We continue to simulate the ignition on, while the motor is spinning in any direction. This is necessary because the “closed” state is the middle position of the mechanism and the motor rotates in different directions to close from the “ventilation” position and from the “open” position.
Parts: Any transistors in the SOT-23 package with the “base” not in the middle. Any diodes, in SOD-323 package. Resistors - 0805 for MegaOhm - 1206. Capacitors 0805.
Draw the layout: (Sprint layout format file in the attachment) Link: MoonRoof.rar

Installation: The top cover is held on by latches that are easy to open. You need to cut the ignition signal path and solder the diode into the gap. It is done in this place:

Diode installed (Cathode towards microchip).

Points of the other wires connections:

This is a photo of the first try where I did not take into account that the motor is spinning in different directions. Therefore, you see a diode and a resistor mounted outside. The schematic diagram above takes this error into account. Point "-M".
The board itself is soldered to the conductor of the “+ B” connector, and it is held on it.

Contact "-B" or simply "mass" is soldered from the bottom of the board. It's impossible to make a mistake.
Assemble in reverse order. And yes, you do all this at your own risk. I don't responsible for... la -la -la, bla - bla - bla and so on...
Don't judge me harshly. This is my first post.
(I think same type of lifting mechanism used for Mazda 3, CX5)
Wish: Do not think about anything.
Disassembly is not a problem. All you need is a PH2 screwdriver. Open glasses container in the overhead console. Undo 2 screws underneath. Attention on the inner side of the console rest on special spacers; do not lose them. Pull the console down, the rear edge comes out by itself. Without flipping the console, take out two spacers from the bolt holes. The motor is integrated with the control circuit. It is held on by 2 bolts. Unscrew, remove, and disconnect the connector.
After having measured the voltages at the connector contacts and clapped the buttons, the following scheme was drawn: how to force the sunroof to close after the ignition is turned off.


It would be absolutely cool for the moonroof to close by pressing the door close button, but unfortunately for this, it would be necessary to pull an additional wire from the door lock actuators, and I was a little lazy.
The logic is this: After turning off the “ignition”, we continue to hold the power so that the unit thinks it is still there. At the same time, we simulate pressing the “close” button. We continue to simulate the ignition on, while the motor is spinning in any direction. This is necessary because the “closed” state is the middle position of the mechanism and the motor rotates in different directions to close from the “ventilation” position and from the “open” position.
Parts: Any transistors in the SOT-23 package with the “base” not in the middle. Any diodes, in SOD-323 package. Resistors - 0805 for MegaOhm - 1206. Capacitors 0805.
Draw the layout: (Sprint layout format file in the attachment) Link: MoonRoof.rar

Installation: The top cover is held on by latches that are easy to open. You need to cut the ignition signal path and solder the diode into the gap. It is done in this place:

Diode installed (Cathode towards microchip).

Points of the other wires connections:

This is a photo of the first try where I did not take into account that the motor is spinning in different directions. Therefore, you see a diode and a resistor mounted outside. The schematic diagram above takes this error into account. Point "-M".
The board itself is soldered to the conductor of the “+ B” connector, and it is held on it.

Contact "-B" or simply "mass" is soldered from the bottom of the board. It's impossible to make a mistake.
Assemble in reverse order. And yes, you do all this at your own risk. I don't responsible for... la -la -la, bla - bla - bla and so on...
Don't judge me harshly. This is my first post.