F

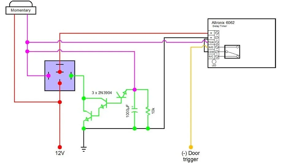
Dome Light Circuit.jpg

Originally posted in: Post in thread 'Interior lights??'
There are no comments to display.

Media information

Media category
Other Mazdas
Added by
flcruising
Date added
View count
267
Comment count
0
Rating
0.00 star(s) 0 ratings

Share this media

Back